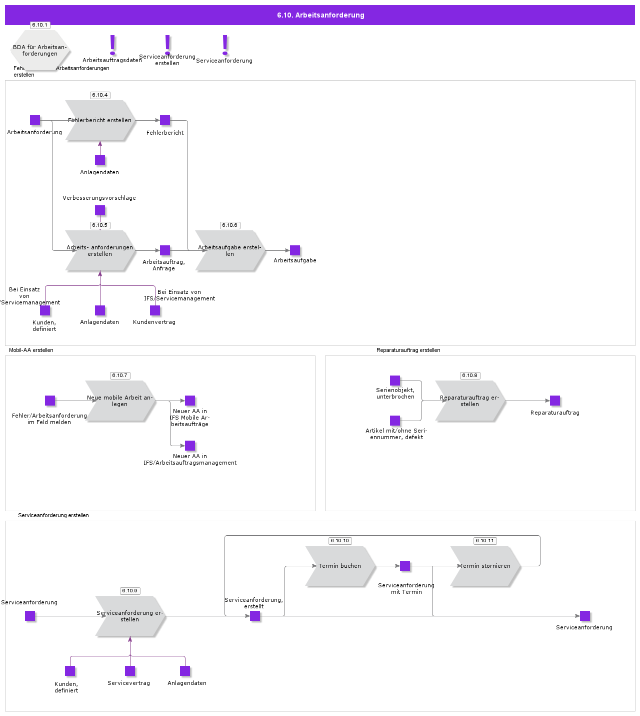
Arbeitsanforderung 6.10.5.1 Arbeits- anforderungen erstellen Anlagen - Allgemeine Daten Arbeitsaufgabe 6.10.1.1 BDA für Arbeitsanforderungen Arbeitsauftragsdaten Neuer Fehlerbericht Arbeitsauftrag bearbeiten Arbeitsaufgabe Navigator für Arbeitsauftragsstruktur Serviceanforderung 6.10.6.1 Arbeitsaufgabe erstellen Reparaturauftrag Kunde definiert Servicevertrag Allgemeine Daten eingeben 6.10.9.1 Auftragsservice 6.10.9.4 Service anfordern aus Equipment, B2B 6.10.9.5 Service aus Leistungskatalog anfordern, B2B 6.10.9.6 Service anfordern, B2B Terminverfahren buchen 6.10.10.1 Termin buchen 6.10.10.2 BDA für Terminbuchung 7.22.12.3 BDA für die Integration der Terminplanung Arbeitsauftrag 6.10.4.1 Fehlerbericht erstellen Serviceanforderung Kundenvertrag 6.10.7.1 Neue mobile Arbeit anlegen 6.10.8.1 Reparaturauftrag erstellen Fehlerbericht Serviceanforderung, erstellt Kunde definiert Serviceanforderung, erstellt Serviceanforderung Anlagen - Allgemeine Daten Terminablauf abbrechen 6.10.11.1 Termin stornieren Anlagen - Allgemeine Daten
WorkRequests