About Manufacturing Visual Planning
Visual Shop Orders Planning
Visual Shop Order Operations Planning
Visual Shop Order Materials Planning
Visual Capacity Requirements Planning
Visual Inventory Part Availability Planning
10.6.8.1 Maintain Shop Order
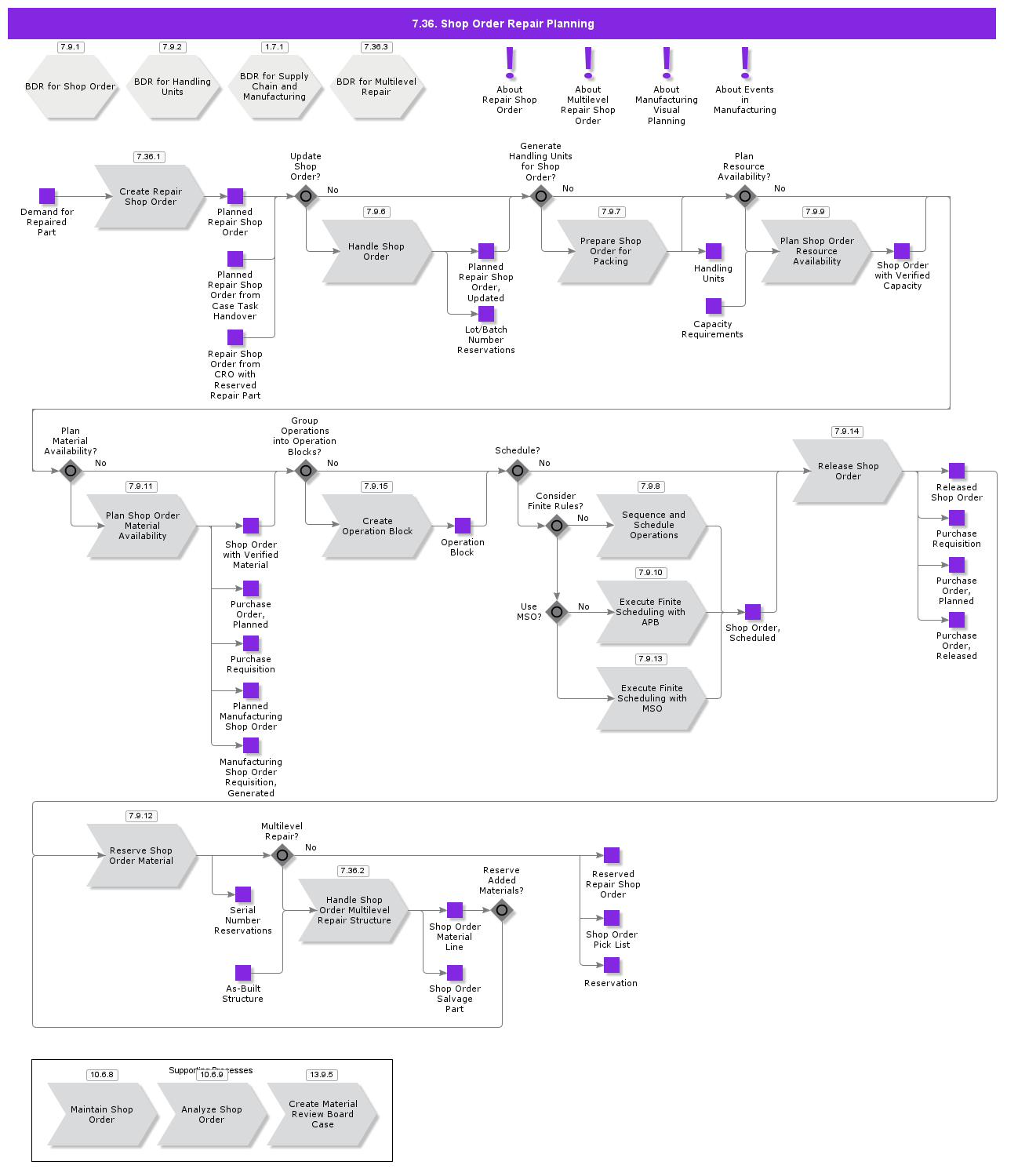
7.9.11.1 Plan Shop Order Material Availability
7.9.11.2 Plan Shop Order Material Availability using Visual Planning
9.3.1.5 BDR for Handling Units
7.9.6.1 Handle Shop Order
7.9.6.2 Handle Shop Order Batch and Serial Tracking
7.9.6.3 Handle Shop Order Configuration
7.9.6.4 Handle Shop Order Control Plan
7.9.6.5 Handle Shop Order Operations
7.9.6.6 Handle Shop Order Reports
7.9.6.7 Handle Shop Order Split and Merge
7.9.6.8 Handle Shop Order Materials
7.9.6.9 Handle Shop Order Produced Parts
13.9.5.1 Create Material Review Board Case
13.9.6.1 BDR for MRB
About Shop Order Requisition
Manufacturing Shop Order Requisition, Generated
7.36.3.1 BDR for Multilevel Repair
Shop Order Reservations
Purchase Requisition
7.9.10.1 BDR for Constraint Based Scheduling
7.9.10.2 Interactive Scheduling with Advanced Planning Board
7.9.10.5 Interactive Simulation with Advanced Planning Board
7.9.10.7 Resource Break Scheduling
Handling Units
1.7.1.1 BDR for Supply Chain and Manufacturing
Purchase Order, Planned
Operation Block
7.36.1.1 Create Repair Shop Order
7.9.1.1 BDR for Shop Order
7.9.8.1 Sequence and Schedule Operations
7.9.8.2 Sequence and Schedule Operations using Visual Planning
Purchase Order, Planned
7.9.14.1 Release Shop Order
Shop Order Pick List
7.9.15.1 Create Operation Block
Released Shop Order
7.36.2.1 Handle Shop Order Multilevel Repair Structure
About Multilevel Repair Shop Order
Shop Order Multilevel Repair Structure
Component Repair Reasons
Component Repair Reason Types
Site
Shop Order
Shop Orders
Purchase Requisition
10.6.9.1 Analyze Shop Order
7.9.9.1 Plan Shop Order Resource Availability
7.9.9.2 Plan Shop Order Resource Availability using Visual Planning
7.9.7.1 Prepare Shop Order for Packing
Repair Shop Order
Shop Order
Shop Orders
7.9.12.1 Reserve Shop Order Material
7.9.13.1 BDR For Finite Scheduling with MSO
7.9.13.2 Execute Automatic Finite Scheduling with MSO
7.9.13.3 Execute Manual Finite Scheduling with MSO
7.9.13.4 Interactive Scheduling with Smart Manufacturing Planning Board
7.9.13.5 Interactive Simulation with MSO
Events in Manufacturing
Event