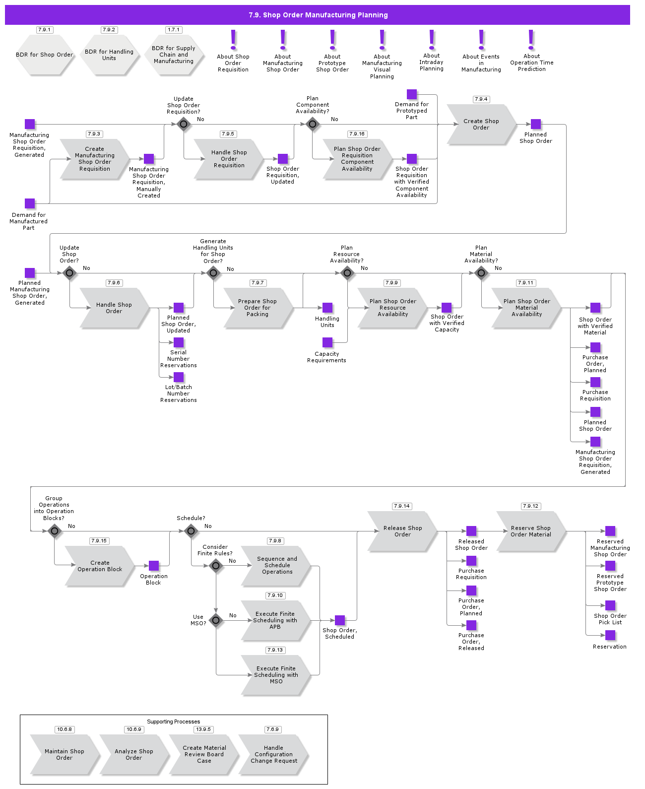
7.9.13.1 BDR For Finite Scheduling with MSO 7.9.13.2 Execute Automatic Finite Scheduling with MSO 7.9.13.3 Execute Manual Finite Scheduling with MSO 7.9.13.4 Interactive Scheduling with Smart Manufacturing Planning Board 7.9.13.5 Interactive Simulation with MSO Shop Order Pick List Planned Shop Order, Updated 7.9.12.1 Reserve Shop Order Material Planned Shop Order 10.6.8.1 Maintain Shop Order 7.9.6.1 Handle Shop Order 7.9.6.2 Handle Shop Order Batch and Serial Tracking 7.9.6.3 Handle Shop Order Configuration 7.9.6.4 Handle Shop Order Control Plan 7.9.6.5 Handle Shop Order Operations 7.9.6.6 Handle Shop Order Reports 7.9.6.7 Handle Shop Order Split and Merge 7.9.6.8 Handle Shop Order Materials 7.9.6.9 Handle Shop Order Produced Parts 7.9.7.1 Prepare Shop Order for Packing Handling Units 7.9.8.1 Sequence and Schedule Operations 7.9.8.2 Sequence and Schedule Operations using Visual Planning About Shop Order Requisition Shop Order Requisition Shop Order Requisitions Release Shop Order Requisitions 7.9.16.1 Plan Shop Order Requisition Component Availability Planned Manufacturing Shop Order, Generated About Shop Order Requisition Manufacturing Shop Order Requisition, Generated 1.7.1.1 BDR for Supply Chain and Manufacturing Prototype Shop Order Shop Order Shop Orders Purchase Order, Planned 10.6.9.1 Analyze Shop Order Planned Shop Order Shop Order Reservations 9.3.1.5 BDR for Handling Units 7.9.3.1 Create Manufacturing Shop Order Requisition 7.9.5.1 Handle Shop Order Requisition About Manufacturing Visual Planning Visual Shop Orders Planning Visual Shop Order Operations Planning Visual Shop Order Materials Planning Visual Capacity Requirements Planning Visual Inventory Part Availability Planning 7.6.9.1 Handle Configuration Change Request Intraday Planning Inventory Parts Intraday Availability 7.9.4.1 Create Manufacturing Shop Order 7.9.4.2 Create Prototype Shop Order 7.9.15.1 Create Operation Block Operation Block 7.9.10.1 BDR for Constraint Based Scheduling 7.9.10.2 Interactive Scheduling with Advanced Planning Board 7.9.10.5 Interactive Simulation with Advanced Planning Board 7.9.10.7 Resource Break Scheduling Events in Manufacturing Event 7.9.11.1 Plan Shop Order Material Availability 7.9.11.2 Plan Shop Order Material Availability using Visual Planning 7.9.1.1 BDR for Shop Order Released Shop Order Operation Time Prediction Shop Floor Operation Predictions 7.9.9.1 Plan Shop Order Resource Availability 7.9.9.2 Plan Shop Order Resource Availability using Visual Planning 13.9.5.1 Create Material Review Board Case 13.9.6.1 BDR for MRB Purchase Requisition Purchase Requisition 7.9.14.1 Release Shop Order About Shop Order Requisition About Shop Order Requisition Purchase Order, Planned Manufacturing Shop Order Shop Order Shop Orders About Shop Order Requisition Manufacturing Shop Order Requisition, Generated
ShopOrderPlanning